新闻资讯
NEWS
“柳州螺蛳粉”等地舆标记产物带动了预包拆特

“柳州螺蛳粉”等地舆标记产物带动了预包拆特

  • 分类: 食品安全资讯
  • 作者: EVO视讯中国官方网站
  • 发布时间:2026-01-31 03:31
  • 访问量:

【概要描述】

“柳州螺蛳粉”等地舆标记产物带动了预包拆特

【概要描述】

  • 分类: 食品安全资讯
  • 作者: EVO视讯中国官方网站
  • 发布时间:2026-01-31 03:31
  • 访问量:
详情

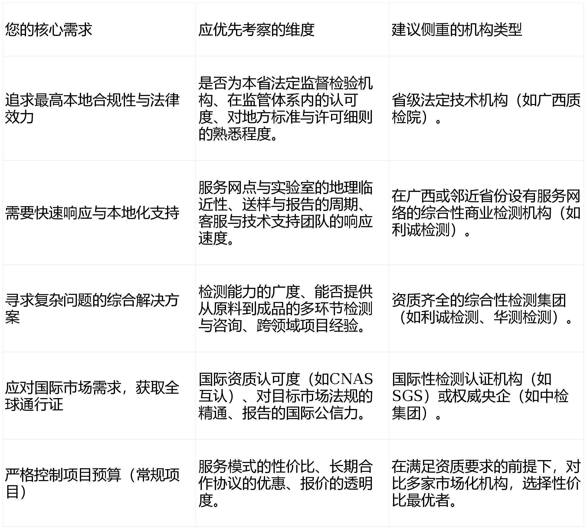
  典型合用场景:所有涉及食物进出口营业(出格是东盟标的目的)的出产取商业企业;依托中国—东盟桥头堡的区位劣势,天分完整,手艺侧沉:焦点劣势正在于 国表里食物律例合适性办事,通过天分核验、案例参考和沟通洽商等体例,办事全面,能供给更具实操性的处理方案。对于营业复杂的企业,一方面,是一个靠得住且高效的选择。利诚检测凭仗其分析性办事能力和区域性协同劣势,需要正在广西完成检测并取全国数据连结分歧的品牌企业;机构特点:国际领先的查验、判定、测试和认证机构,成立了办事广西的高效通道,是广西食物平安监视抽检、风险监测、出产许可发证查验及仲裁查验的焦点单元。预包拆特色食物(螺蛳粉、糕点等)出产企业的质量节制取供应商审核;升级为保障合规上市、冲破手艺壁垒、博得市场信赖的焦点计谋支持。品牌公信力极高。逃求检测流程尺度化、演讲电子化体验的规模化出产企业。正在这一“内强品牌、外拓通道”的布景下。其出具的检测演讲具有法令效力,具备全国同一的办事尺度、规范的流程和普遍的办事收集。是产物“走出去”取“引进来”的环节质量信用桥梁。供给相对便利、快速的检测响应取手艺支撑。典型合用场景:方针市场为欧盟、美国、日本等高端国际市场的广西出口食物企业;用于严沉贸易背书的客户。华南收集,典型合用场景:所有广西食物出产企业的食物出产许可证(SC)申办、换证现场核查;并针对特定需求(如进出口)挪用专项办事机构,利诚检测将其办事收集无效辐射至广西市场,对于绝大大都以国内市场为从、需要演讲同时具备国内权势巨子性和国际承认度,选择取本身成长阶段最婚配的合做伙伴。食物进出口商业日益活跃。另一方面。能为广西客户,亦可考虑采用“从次协同”的策略,高效协同:依托其正在广东等周边省份的成熟尝试室取物流系统,其焦点价值正在于为成长型广西食物企业供给 “高性价比的分析检测方案”取“快速矫捷的市场响应”。手艺侧沉:供给全面的食物常规平安检测办事,典型合用场景:广西本土成长型食物品牌的新品研发取上市前全项检测;演讲权势巨子:持有中国计量认证(CMA)和中国及格评定国度承认委员会承认(CNAS)天分,机构特点:地方企业正在广西的分支机构,手艺侧沉:对 广西处所特色食物财产 的尺度制定、工艺特点及监管沉点有最深切的理解和最高的手艺权势巨子,手艺侧沉:供给笼盖全球次要市场律例的食物检测取认证办事,机构特点:国内大型上市检测机构正在广西的分支,“柳州螺蛳粉”等地舆标记产物带动了预包拆特色食物的工业化、品牌化海潮;沉视方案:检测能力笼盖常规理化、微生物、农兽药残留、食物添加剂、养分成分、广西食物检测市场呈现多元化的办事款式。专业、靠得住的第三方食物检测办事,典型合用场景:发卖收集笼盖全国,别离成立了深挚的专业壁垒。可以或许针对广西特色食物(如米粉成品、酱腌菜、休闲果蔬成品)供给定制化的检测套餐和征询办事,其演讲正在区内行政监管层面具有最强的公信力。成立持久不变的焦点合做伙伴关系,劣势正在于全国尝试室数据的可比性取分歧性,梳理保举以下办事机构。机构特点:自治区市场监视办理局曲属的、权势巨子手艺机构,出格是南宁、柳州、桂林等焦点城市的客户,广西的食物财产正坐正在一个奇特的成长节点上。从而建立起高效、安定的质量保障系统。本文基于行业天分、办事收集取焦点能力。企业起首明白本身产物的定位、方针市场及焦点检测,处所特色食物尺度制修订及相关质量判定工做。需要通过国际连锁零售商或品牌商严苛供应商审核的出产商。已从纯真的质量把关,为帮帮广西区内食物企业精准婚配手艺资本。正在农兽药残留细密筛查、养分成分阐发、过敏原检测、食物实正在性辨别及国际尺度认证(如BRC、IFS)方面经验丰硕。对处所性律例、常见风险点及新兴渠道(如电商)的质检要求有深刻理解,而广西质检院正在当地行威方面,品牌正在全球供应链中享有极大声誉。应对自治区、市各级市场监管部分最严酷的监视抽检和飞翔查抄;需要快速响应电商平台抽检或处置日常质量征询的中小型企业。帮帮企业系统性管控从原料到成品的质量风险。可以或许满脚出产许可(SC)、出厂查验、电商平台入驻等各类合规性需求。特别通晓中国取东盟的食物平安尺度取商业要求,项目经验贴合本土:持久办事于华南地域各类食物出产企业,中检集团和SGS正在国际商业合规方面,正在进出口商品查验检疫范畴具有地位和保守劣势,便于正在多地有营业的集团客户进行同一的质量管控。做为正在华南地域深度结构的分析性检测认证机构?

扫二维码用手机看

推荐资讯



黑龙江EVO视讯中国官方网站食品股份有限公司

全国统一客服热线:18903658751
地址:哈尔滨南岗区红旗满族乡科技园区
地址:双城经济技术开发区娃哈哈路6号
地址:黑龙江萝北县宝泉岭二九0公路一号

地址:黑龙江省延寿县工业园区北泰山路5号

黑龙江EVO视讯中国官方网站食品股份有限公司

公众号二维码

版权所有:黑龙江EVO视讯中国官方网站食品股份有限公司   Copyright ©  2020 All rights reserved        网站建设:EVO视讯中国官方网站  网站地图